suncitygroup太阳集团(Macau)官网 - 古天乐代言
suncitygroup太阳集团首页
办公系统
员工工作网
English
首页
公司概况
suncitygroup太阳集团简介
经理致辞
历史沿革
组织机构
委员会成员
现任领导
历任领导
民主管理
公司机关
联系我们
常用下载
团队队伍
团队概况
杰出人才
博士生导师
创新群团
荣退教师
其他教师
人才招聘
高端人才
青年人才
助理教授和博士后
人事业务
公司产品
本科生培养
辅修专业(学位)
培养方案
创新创业
教学基地
公司产品
培养方案
招生信息
学籍管理
学位管理
过程管理
科学研究
学术方向
研究平台
城市水资源与水环境国家重点实验室
城市水资源开发利用(北方)国家工程研究中心
污泥安全处置与资源化技术国家工程实验室
生物能源开发利用国家地方联合工程研究中心
创新群体与团队
科研成果
重大专项
产学研转化
编辑期刊
主办会议
专业委员会
国际交流
国际暑期学校
招生信息
国际暑期学校动态
交流动态
员工工作
品牌活动
就业信息
常用下载
人才招聘
本科生招生
研究生招生
员工天地
杰出员工
员工动态
地方员工会
哈工大suncitygroup太阳集团安徽员工会
日常办公
用印审批
会议室预约
招生培养
首页
招生培养
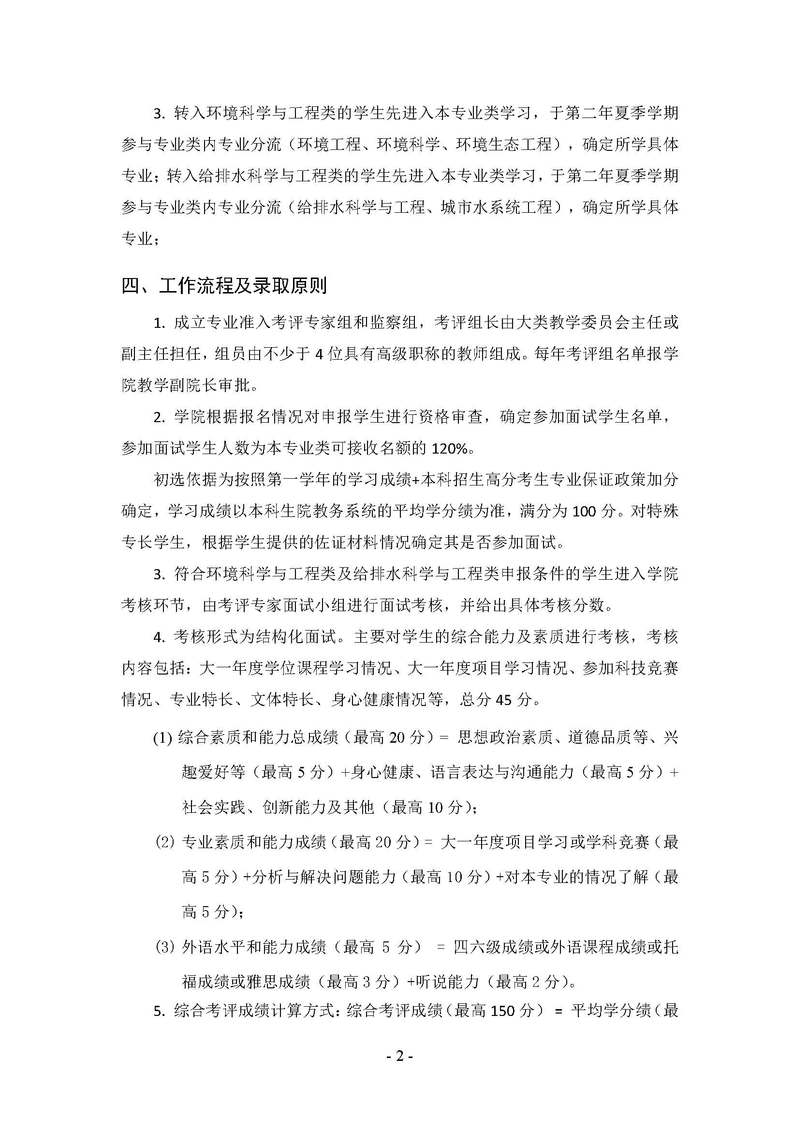
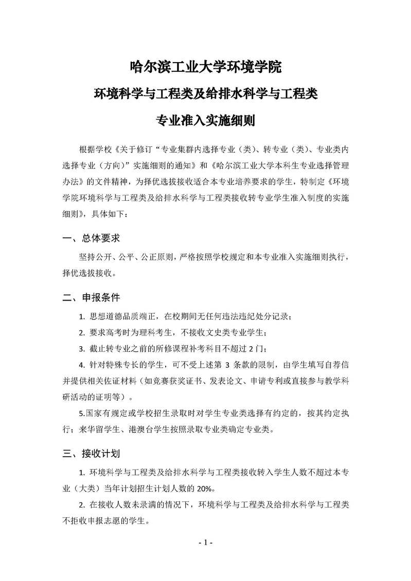
suncitygroup太阳集团环境科学与工程类及给排水科学与工程类专业准入实施细则
发布人:suncitygroup太阳集团
发布时间:2022-10-28
浏览次数:
1204